今日,生态环境部终于发布了“关于《国家污染防治技术指导目录(2024年,限制类和淘汰类)》(公示稿)的公示”通知。即曾在8月16日发布的征求意见稿,经征求意见后,本次正式发布!
此次公示稿有一个重要的变化,即在原来发布的征求意见稿中列明的属于不可应用的“无原位再生的VOCs蜂窝活性炭吸附净化技术”,本次生态环境部公示稿中删除,即“无原位再生的VOCs蜂窝活性炭吸附净化技术”不属于淘汰范围!
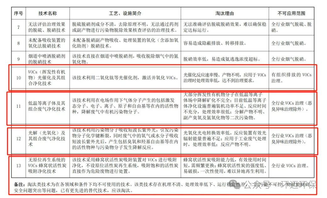
【征求意见稿版本】
8月16日发布的征求意见稿中淘汰类中列明:无原位再生的VOCs蜂窝活性炭吸附净化技术,也就是说以后VOCs抛弃式活性炭吸附,不可用蜂窝炭。

【正式发布稿版本】
本次正式发布稿已经将第13项“无原位再生的VOCs蜂窝活性炭吸附净化技术”删除,未列入淘汰范围。

来源:生态环境部